10
2026
-
04
终审胜诉:农村煤改电项目工程款拖欠 大瀚律师成功追回

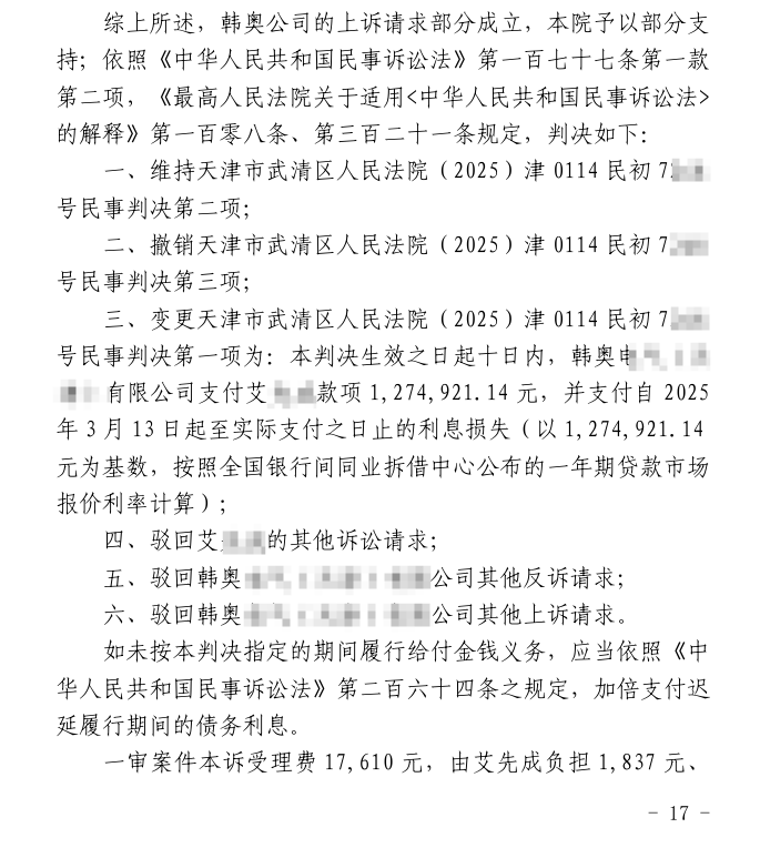
北京市大瀚律师事务所代理的艾某某与韩奥XX有限公司合同纠纷二审案迎来终审胜诉判决。天津市第一中级人民法院作出(2025)津 01 民终 9XXX 号民事判决,终审维持我方核心胜诉结果,判令韩奥公司向艾某某支付1,274,921.14 元及相应利息,全面驳回对方不合理上诉请求。此案历经一审、二审全程攻坚,终以终审全胜圆满收官,再次彰显大瀚律所在建设工程、民生工程、复杂合同纠纷领域的顶尖专业实力。
本案系高碑店市农村 “煤改电” 民生项目引发的工程款结算纠纷,涉案时间跨度长、款项构成复杂、本诉与反诉交织、一审二审对抗激烈。2017 年,艾某某与韩奥公司签订合作协议,负责钱家营村空气源热泵销售与安装工程,并依约支付 400 万元定金、完成全部施工,项目按期供暖交付。但韩奥公司领取政府补贴及村民自筹款后,长期拖欠应结算款项,以 “未收到自筹款”“税负损失”“资料未交付” 等理由拒不付款,并在一审败诉后继续上诉,企图推翻判决。
接受委托后,陈冠文、李平律师全程代理一审、二审,面对对方反复抗辩、事实细节繁杂、证据零散等难题,坚持 **“事实清晰化、证据链条化、法律精准化”** 办案思路,精准锁定三大争议焦点并逐一击破:
村民自筹款 125 万余元是否应由韩奥XX公司承担律师团队固定微信对账记录、银行转账备注、分公司负责人收条、街道与村委会录音等关键证据,证明自筹款已实际交付韩奥方,法院终审认定该事实具有高度可能性,依法予以支持。
代垫安装费、商务费、税金等是否应重复扣除律师逐项梳理结算逻辑、对账凭证与付款记录,严格剔除重复扣款、无依据扣款,仅保留双方认可及艾某某自认部分,终审法院依法调整并确认最终应付款金额。
对方反诉税负损失、资料交付等是否成立律师紧扣合同约定、诉讼时效、实际履行情况,有力驳斥对方 2.5% 额外税负损失等无理主张,法院仅支持合理资料交付义务,驳回其余全部反诉请求。
二审庭审中,面对韩奥公司 “未收到款项、系被诱骗付款” 等抗辩,陈冠文、李平律师以银行流水备注、内部人员对账、分公司收款记录形成完整闭环,逻辑严密、论证充分。天津市第一中级人民法院完全采纳大瀚律师代理意见,终审改判精准核算金额,核心付款诉求全部维持,对方上诉基本被驳回,本案成为事实认定清晰、款项计算精准、法律适用准确的典型判例。
此案终审胜诉,是大瀚律所建设工程与合同纠纷专业能力的又一硬核证明。多年来,大瀚律所深耕建工全链条法律服务,专注处理煤改电、市政工程、设备购销、安装施工、工程款结算、本反诉交织、一审二审全流程疑难复杂案件,以证据扎实、策略精准、庭审强硬、全程负责著称,已为数百位实际施工人、小微企业挽回巨额经济损失。
未来,北京市大瀚律师事务所将继续以专业立身、以胜诉作证,深耕建设工程、房地产、合同纠纷等核心领域,用精湛法律技能守护当事人合法权益,以专业力量助力民生工程与市场秩序健康发展。



上一页
下一页
2026-04-10
2026-04-07
2026-04-03
2026-04-02
